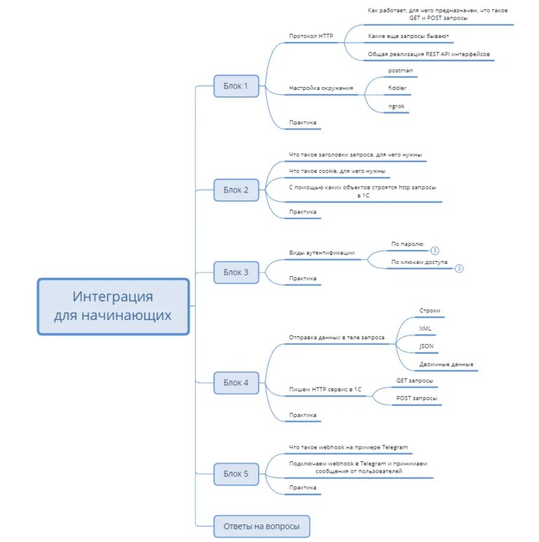
Скоро Интеграция с 1С для начинающих 24.05.2020 [Илья Низамов]

Статус
В этой теме нельзя размещать новые ответы.
Статус
В этой теме нельзя размещать новые ответы.

О нас

Слив платных курсов - скачать бесплатно

На форуме мы делимся сливами популярных курсов в различных областях знаний! Если вы хотите повысить свою профессиональную квалификацию, но не хотите тратить много на курсы, то вы попали по адресу.

VKURSE.INFO регулярно публикует:

  • слив курсов от лучших онлайн-школ, инфобизнесменов и блогеров;
  • вебинары, марафоны, мануалы, от популярных блогеров на тему здоровья и саморазвития;
  • торрент-курсы, книги и гайды, обучения веб-дизайну, программированию, создания сайтов, бизнеса, продвижения в социальных сетях актуальных сегодня.

Мы ежедневно обновляем нашу коллекцию, чтобы вы могли бесплатно найти и скачать необходимый слив курсов обучения

Быстрая навигация

Меню пользователя